电信有哪些电话卡,套餐不要过30的,要便宜合适的。
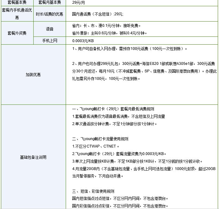
的有关信息介绍如下:您好,首先感谢您对中国电信的支持。根据您的描述,中国电信不超出30元的套餐有19元飞young公众版、校园版、纯流量卡、畅打卡,及29元畅打卡。具体资费如下:





电信宽带免费大提速,4M升8M、12M,8M升20M,20M升50M。您可以就近到各电信营业厅,或者拨打10000号免费提速,详情可登陆安徽电信网上营业厅。
中国电信4G已正式商用,如需查看4G资费、查账单、交话费、购买手机请登陆安徽电信网上营业厅。祝您生活愉快!
希望我的回答对您有所帮助,能得到您的采纳!



