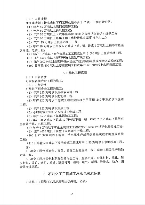
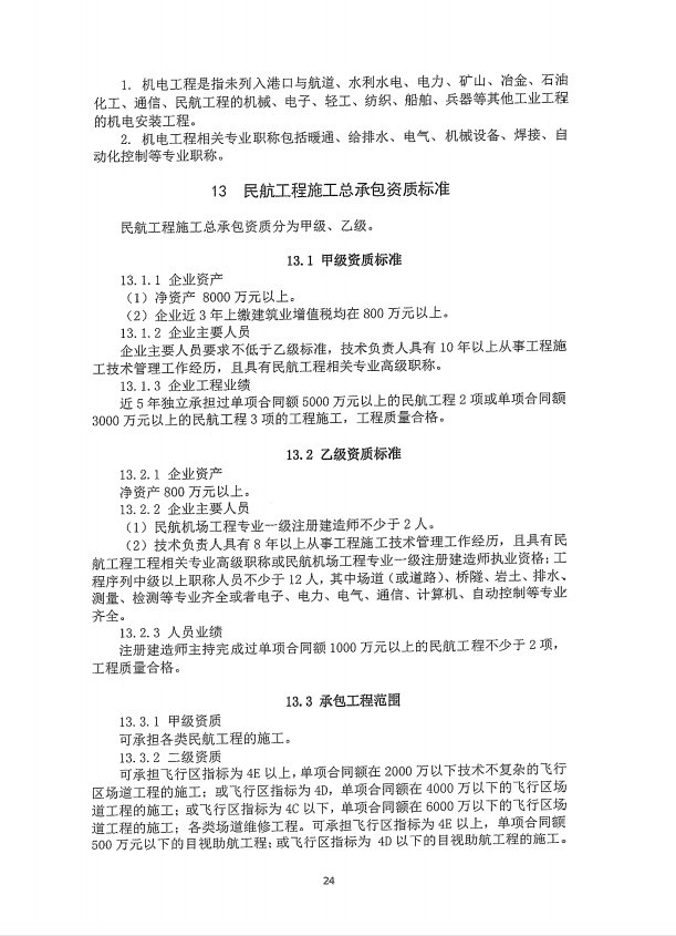
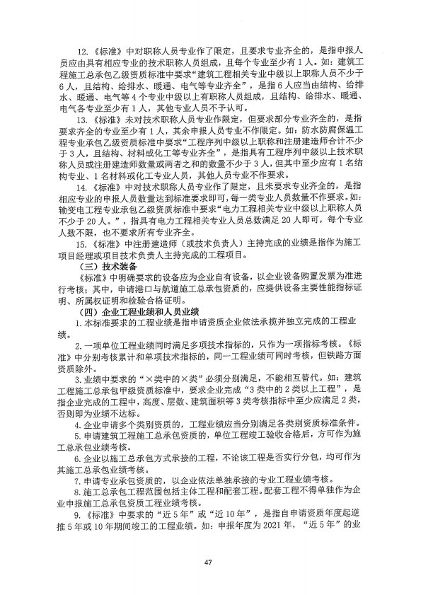
2021年建筑设计新资质标准什么时候落地?
的有关信息介绍如下:住建部为了响应国务院“放、管、服”政策,于2020年11月发布了《建设工程企业资质管理制度改革方案》,随后住建部启动了资质新标准修订工作,现已制定征求意见稿,随着资质改革相关政策的出台,新的资质政策下对业绩的要求极为严格,在接下来的接近两个月时间,可以说是办理资质的黄金时间段,各位老板一定要抓紧时间优先办理现行政策下的三级资质,如同去年小赋提醒大家办理资质,能享受社保优惠政策一样,企业必须要提前做好本公司资质办理的相关筹划,不仅能够节省相当大的一部分费用,更重要的在工程来临时能够拥有一张竞标门票,资质在手、遇标不慌。为了帮助各位老板们及时了解资质新标准修订变化,小赋在这里重点介绍资质新标准修订内容,使企业正确理解、提前做好资质规划。
划重点
重点一:原特级资质直接换发施工综合资质、一证“封顶”
将施工总承包特级资质调整为施工综合资质,取得原10类施工总承包特级资质中的任一类,即可换发综合资质。
取得综合资质的企业,可承担各类别、各等级施工总承包业务,不再申请或持有其他施工资质。
重点二:原一级(施工)换甲级、原最低等级直接并入乙级,不再重新核定
工程勘察资质:原丙级资质并入相应专业乙级资质。
工程设计资质:原丙级资质并入相应专业乙级资质。
施工资质:甲级资质在本类别内承揽业务规模不受限制,原一级资质调整为甲级资质,其他等级资质合并为乙级资质。
工程监理资质:原丙级资质并入相应专业的乙级资质。
按照新旧资质对应关系直接换发新资质证书,不再重新核定资质。
重点三:以下资质不分等级
改革后,工程勘察资质、工程设计、工程施工、工程监理四大综合资质不分等级。
设计事务所不分等级。
施工资质中的通用专业承包、预拌混凝土专业承包、模板脚手架专业承包、专业作业资质不分等级。
重点四:取消的资质怎么处理
( 工程设计资质)取消海洋行业及专业资质,相关企业可以换发相近行业资质;取消其他行业的专业资质,并入相应行业资质;取消环境工程专项资质的5个专项类别,整合为环境工程专业资质。
(工程监理资质)取消水利水电工程、公路工程、港口与航道工程等专业资质,其资质要求执行有关行业主管部门规定;取消农林工程监理资质,建设单位委托农林工程监理业务时,不再作资质要求。上述4个监理专业资质取消后,相关企业可以换发相近专业同等级监理专业资质;取消事务所资质。
重点五:这些设计资质只有甲级
公路行业
市政行业隧道工程专业
市政行业轨道交通工程专业
公路行业特大桥梁专业
公路行业特长隧道专业
铁路行业桥梁专业
铁路行业隧道专业
铁路行业轨道专业
铁路行业电气化专业
铁路行业通信信号专业
资质新标准内容
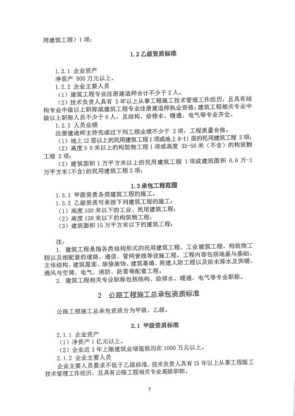
一、建筑工程施工总承包资质标准
1、甲级资质标准
建筑工程施工总承包资质分为甲级、乙级。
1、企业资产:净资产1亿元以上,企业近3年上缴建筑业增值税均在1000万元以上。
2、企业主要人员:主要人员要求不低于乙级标准,技术负责人具有10年以上施工技术管理工作经历,且具有结构专业高级职称。
3、工程业绩:近5年承担过2类工程的施工总承包,工程质量合格。
2、乙级资质标准
1、企业资产:净资产800万元以上。
2、企业主要人员:
(1)建筑工程专业注册建造师不少于2人。
(2)技术负责人具有5年以上工作经历,且具有结构专业中级以上职称,中级职称不少于6人。
3、工程业绩:注册建造师工程业绩不少于2项,工程质量合格。
原文
请点击输入图片描述









请点击输入图片描述



