RC振荡电路
的有关信息介绍如下:
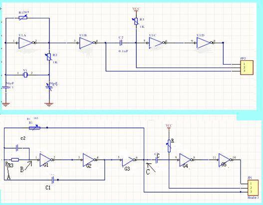
采用RC选频网络构成的振荡电路称为RC振荡电路,它适用于低频振荡,一般用于产生1Hz~1MHz的低频信号。电路由放大电路、选频网络、正反馈网络,稳幅环节四部分构成。主要优点是结构简单,经济方便。根据RC选频网络的不同形式,可以将RC振荡电路分为RC超前(或滞后)相移振荡电路和文氏电路振荡电路。
想要了解更多“RC振荡电路”的信息,请点击:RC振荡电路百科

采用RC选频网络构成的振荡电路称为RC振荡电路,它适用于低频振荡,一般用于产生1Hz~1MHz的低频信号。电路由放大电路、选频网络、正反馈网络,稳幅环节四部分构成。主要优点是结构简单,经济方便。根据RC选频网络的不同形式,可以将RC振荡电路分为RC超前(或滞后)相移振荡电路和文氏电路振荡电路。
想要了解更多“RC振荡电路”的信息,请点击:RC振荡电路百科